1. 采購條件
本采購項目 2025年遼寧大通公路工程有限公司砂石料詢比采購(第二批)三次采購項目 (以下簡稱“本項目”),資金來源為 企業自籌100% ,本項目采購人為 遼寧大通公路工程有限公司 (以下簡稱“采購人”),代理機構為 中咨海外咨詢有限公司 (以下簡稱“代理機構”)。本項目已具備采購條件,現對本項目進行公開詢比采購,并對供應商進行資格后審。
2. 項目概況與采購范圍
2.1項目概況
遼寧大通公路工程有限公司承建的2025年遼寧省高速公路路基隧道維修養護工程設計施工總承包項目位于遼寧省,結合2024年設計回溯發現的隧道風險相對較大的一般風險(Ⅲ類)點及汛期排查出的隧道風險點,結合評審情況、現場復查及補充勘察工作,2025年擬進行處治工作。其中,對隧道(含長隧道)高陡邊仰坡、排水系統病害,進行增設防護措施并及時修復綜合排水系統,現對(本溪分公司)施工所需的砂石料進行采購。
2.2 采購范圍
本次采購范圍為2025年遼寧大通公路工程有限公司砂石料的供應、運輸、驗收及儲存,產品售后服務保障。
2.3 標段劃分
本項目共劃分2個標段,具體采購情況如下:

2.4 供貨周期
自合同簽訂之日起至2025年10月31日(具體時間以采購人通知為準)。
2.5 供貨地點
遼寧省本溪市及周邊市縣范圍(具體地點以采購人通知為準)。
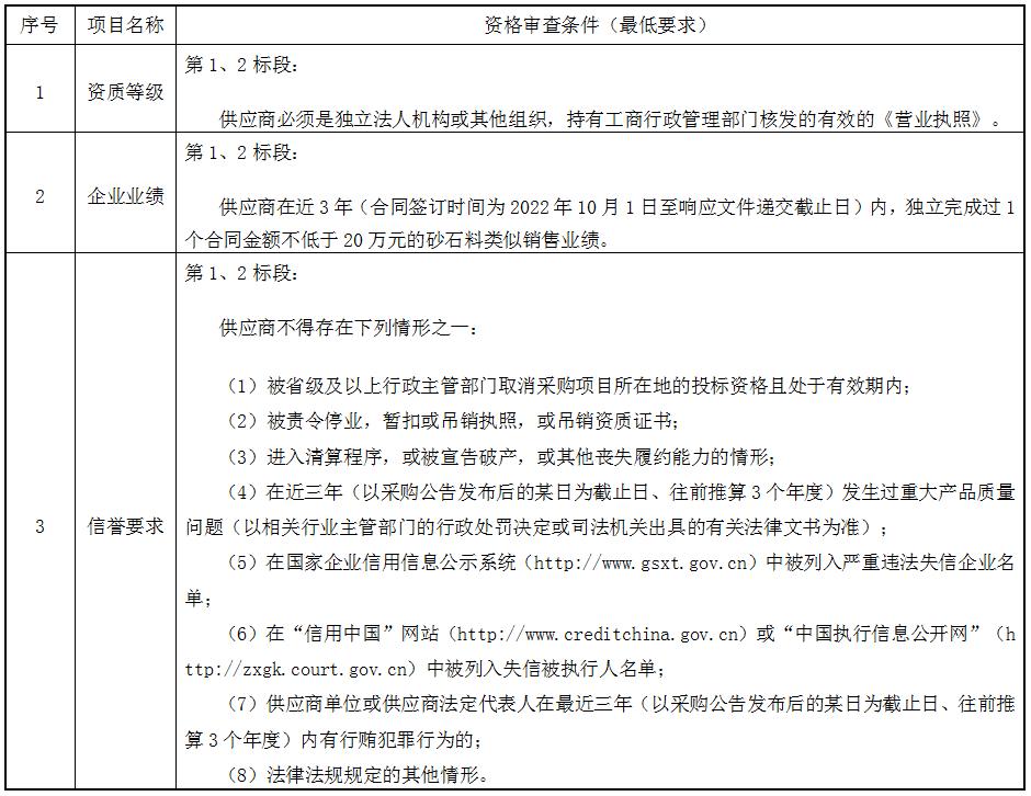
3. 供應商資格條件
3.1 本次詢比采購要求供應商必須同時具備的資格要求詳見下表:

3.2 本項目 不接受 聯合體響應。
3.3 每個供應商最多可對本次采購的 2 個標段響應,且只允許中 1 個標段。
3.4與采購人存在利害關系可能影響采購公正性的單位,不得參加響應;與遼寧交投電子招標采購平臺的軟件運維單位存在控股或者管理關系可能影響采購公正性的單位,不得參加響應;單位負責人為同一人或存在控股、管理關系的不同單位,不得參加同一標段響應;響應單位的電子招采平臺注冊人員不得與參與同一標段響應的其他單位法定代表人為同一人,否則,相關響應均無效。
4. 采購文件的獲取
4.1 凡有意參加投標響應的供應商,請在遼寧省交通建設投資集團電子招標采購平臺(以下簡稱“遼寧交投電子招標采購平臺”,網址:http://zc.lnjttz.cn )進行注冊登記。
4.2 完成注冊登記后,請于 2025 年 10 月 11 日00時00分至 2025 年 10 月 13 日23時59分,(北京時間,下同),登錄“遼寧交投電子招標采購平臺”,按標段分別下載采購文件(具體操作參見“遼寧交投電子招標采購平臺”—幫助中心—采購(采購)文件下載指南),采購文件下載不收取任何費用。
未按規定從“遼寧交投電子招標采購平臺”下載采購文件的,采購人拒收其響應文件。
5. 響應文件的遞交及相關事宜
5.1 響應文件應為加密的響應文件。響應文件遞交的截止時間(響應截止時間,下同)為 2025 年 10 月 20 日 9 時 00 分。
5.2 供應商應在響應文件遞交截止時間前,登錄“遼寧交投電子招標采購平臺”,明確所響應標段,按所響應標段分別遞交加密的電子響應文件,響應文件需通過CA數字證書上傳。(注:供應商上傳所響應標段的響應文件,應在采購文件下載期間下載對應標段采購文件,否則所響應標段響應文件將無法上傳。)
供應商完成響應文件上傳后,“遼寧交投電子招標采購平臺”即時向供應商發出電子簽收憑證,遞交時間以電子簽收憑證載明的傳輸完成時間為準。逾期未完成上傳或未按規定加密的響應文件,采購人予以拒收。
5.3 響應文件應通過“遼寧交投響應文件編制工具”完成編制。編制工具及操作流程詳見門戶(“遼寧交投電子招標采購平臺”—幫助中心—工具下載/操作手冊)。
5.4 響應文件的制作、網上遞交、開啟響應文件等環節需要使用CA數字證書。CA數字證書辦理流程詳見門戶(“遼寧交投電子招標采購平臺”—幫助中心—CA辦理)。
5.5 供應商自行準備電子設備,并保證網絡暢通,參與響應活動,確保在規定時間內完成解密。
6. 評審辦法
本項目評審辦法采用(最低價法),評審標準和方法詳見采購文件第三章。
7. 發布公告的媒介
本次采購公告同時在《遼寧省交通建設投資集團有限責任公司網站》(http://www.vwin218.com)、《遼寧省交通建設投資集團電子招標采購平臺》(http://zc.lnjttz.cn)、《中國招標投標公共服務平臺》(http://www.cebpubservice.com)上發布。
8.監督部門
遼寧省交通建設投資集團招標采購管理中心 ???????聯系電話:024-66190776
遼寧交投養護工程有限責任公司紀檢部 ???????????聯系電話:024-23415760
遼寧大通公路工程有限公司紀檢部 ???????????????聯系電話:024-67856545
9.聯系方式
采 購 人:遼寧大通公路工程有限公司
地 ???址:沈陽市蘇家屯區河榕路1號
聯 系 人:李女士
電 ???話:17610759201
采購代理:中咨海外咨詢有限公司
地 ???址:北京市海淀區車公莊西路25號1幢4-5層
聯 系 人:鄧先生
電 ???話:024-88325378
郵 ???箱:zzhwzh01@126.com

lnsjtjt@126.com
遼寧省沈陽市和平區麗島路42-2號
—省屬國企—